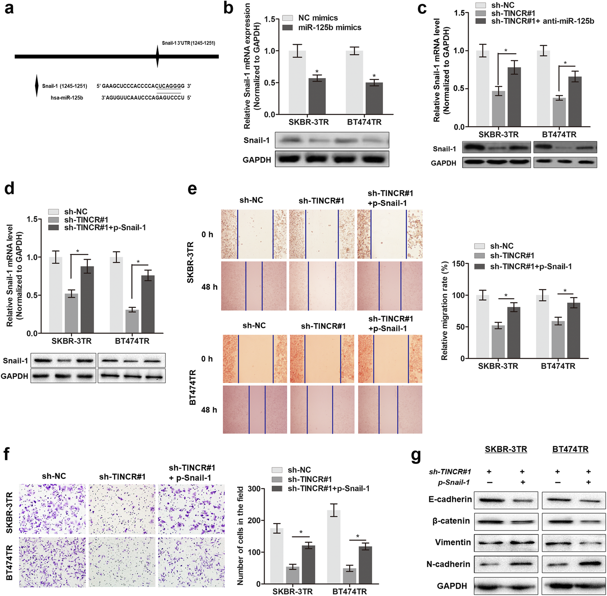
Fig. 6

TINCR regulates trastuzumab-induced EMT by targeting Snail-1. a The putative sequences of binding site between miR-125b and TINCR. b The mRNA and protein levels of Snail-1 was assessed by qPCR and Western blot in cells overexpressed with miR-125b. * P < 0.05 compared to NC mimics. c anti-miR-125b rescued the shTINCR-induced inhibition of Snail-1 expression as evidenced by qPCR and Western blot assay, * P < 0.05. d Snail-1 was overexpressed by transfection of p-Snail-1, * P < 0.05. e Cell migration ability was assessed by Wound-healing assay in cells silenced with TINCR or (and) overexpressed with Snail-1, * P < 0.05. f Cell invasion ability was assessed by Transwell assay in cells silenced with TINCR or (and) overexpressed with Snail-1, * P < 0.05. g The expression levels of E-cadherin, β-catenin, vimentin and N-cadherin were determined by Western blot assay