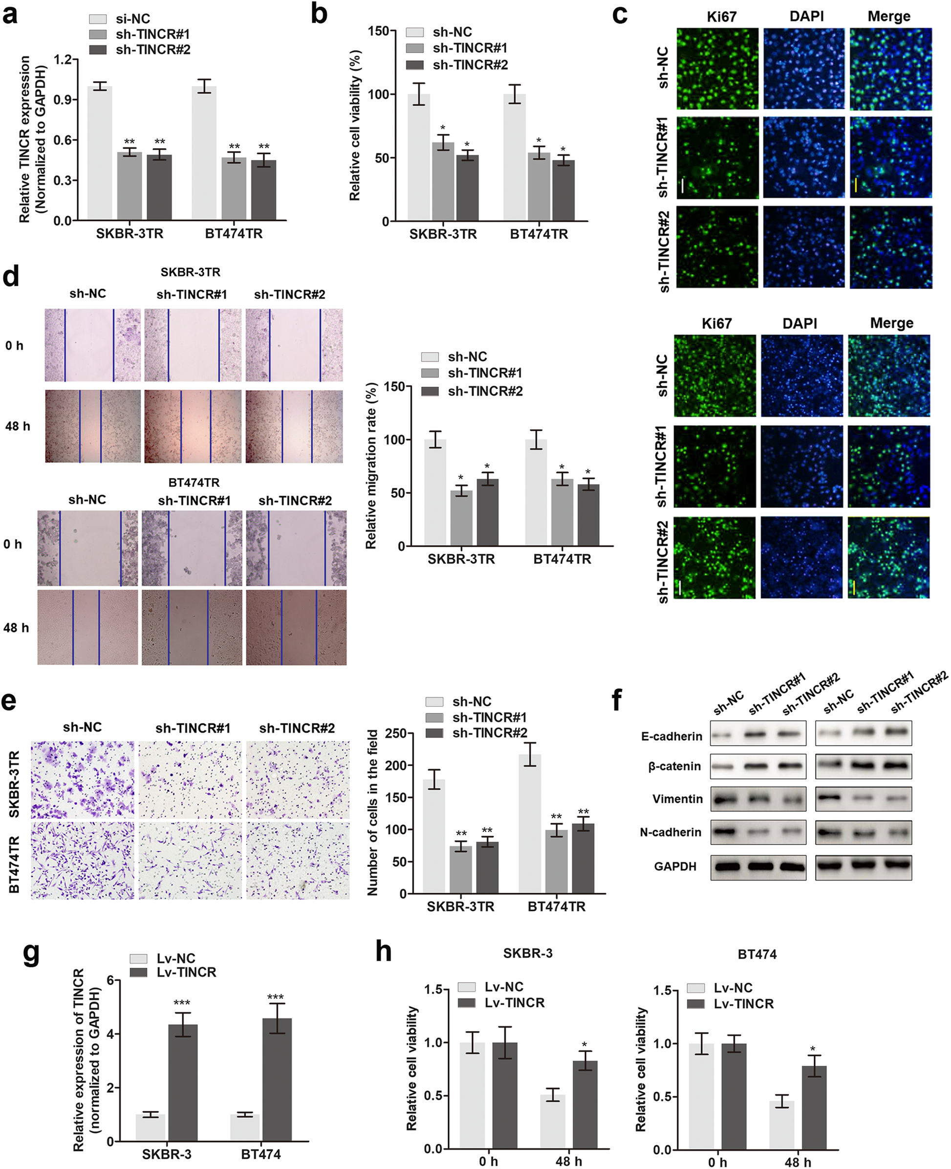
Fig. 3

Knockdown of TINCR abrogated trastuzumab resistance of breast cancer cells. a qPCR determination of the silencing effect of TINCR after infection with sh-TINCR#1 and sh-TINCR#2. **P < 0.01 compared to sh-NC group. b Cell viability was measured by MTT assay in cells silenced with TINCR. * P < 0.05 compared to sh-NC group. c In site Ki-67 expression was detected by performing immunofluorescence assay (Images were magnified at 20×). d Migration ability was assessed by using Wound-healing assay in cells silenced with TINCR. * P < 0.05 compared to sh-NC group. e Invasion ability was assessed by using Matrigel transwell assay. **P < 0.01 compared to sh-NC group. f The expression levels of Ecadherin, β-catenin, vimentin and N-cadherin were determined by Western blot assay. g TINCR expression was assessed via q-PCR in cells infected with Lv-TINCR. ***P < 0.001 compared to Lv-NC group. h Cell viability was determined via MTT assay in breast cancer cells infected with Lv-TINCR. * P < 0.05 compared to Lv-NC group