Fig. 3
From: Targeting CXCR2 inhibits the progression of lung cancer and promotes therapeutic effect of cisplatin

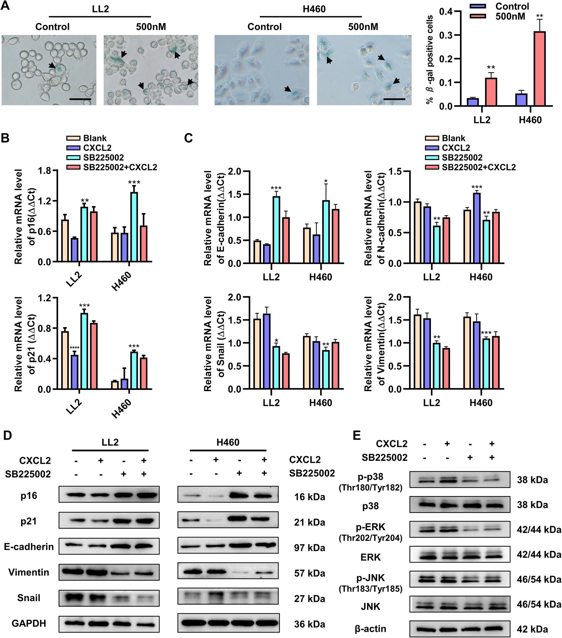
Blockade of CXCLs/CXCR2 axis promotes lung cancer cell senescence and inhibits CXCR2-associated EMT through MAPK pathway. a, β-galactosidase staining of LL2 and H460 cells treated by SB225002 (0 and 500 nM) for 24 h (left) and quantification of β-galactosidase staining positive cells (right). Arrows point β-galactosidase staining positive cells. Scale bar, 50 μm, data was shown as mean ± SEM, n = 3. b-d, LL2 and H460 cells were treated by CXCL2 (100 ng/ml) or SB225002 (500 nM) for 24 h, and the total mRNA and proteins were collected for qRT-PCR and Western blot analyses. Senescence-related markers p16 and p21 (b) and EMT-associated markers (E-cadherin, N-cadherin, Snail and Vimentin) (c) were verified via relative mRNA expression level. Detection of protein level was confirmed by Western blot (d). Data was shown as mean ± SEM. from three parallel experiments. e, Western blot analyses of p38/ERK/JNK MAPK pathway in LL2 cells. β-actin and GAPDH were used as a loading control. Data was shown as mean ± SEM. from three parallel experiments. *p < 0.05, **p < 0.01, ***p < 0.001, ns represents p>0.05