Fig. 2
From: Targeting CXCR2 inhibits the progression of lung cancer and promotes therapeutic effect of cisplatin

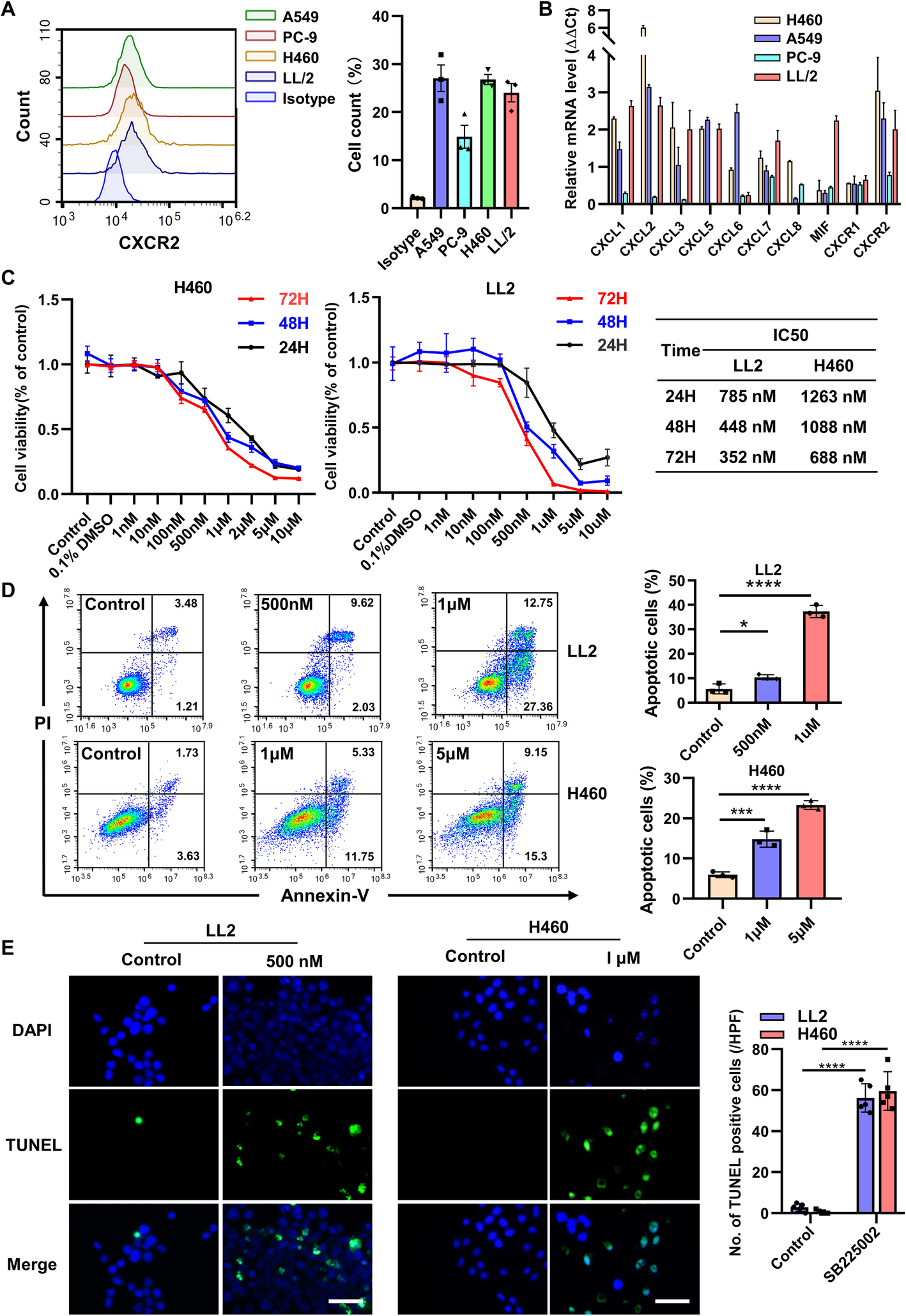
CXCLs/CXCR2 axis promotes lung cancer cells proliferation and anti-apoptosis. a, Cultivated LL2, A549, PC-9, H460 cells were harvested for flow cytometric analyses of CXCR2 expression on the cell surface. Data was shown as mean ± SD, n = 3. b, Total mRNA of lung cancer cells was collected for analyses of relative mRNA expression levels of CXCL1, CXCL2, CXCL3, CXCL5, CXCL7, CXCL8 (human) and MIF in lung cancer cell line. Data was shown as mean ± SEM. from three parallel experiments. c, CCK8 proliferation assay of LL2 and H460 cells treated by escalating doses of SB225002 (0-10 μM) for 24 h, 48 h, and 72 h (left) and corresponding IC50 concentration of SB225002 (right). Data was shown as mean ± SD. d, Flow cytometric analyses of PI-Annexin V staining of apoptotic cells treated by different concentration SB225002 (0, 0.5, 1, and 5 μM) for 24 h. Cells for Annexin V+/PI− and Annexin V+/PI+ were both considered apoptotic. Data was shown as mean ± SEM, n = 3. e, Immunofluorescent staining of TUNEL of LL2 and H460 cells treated by different concentration of SB225002 (0, 500 nM, or 1 μM) for 24 h (left), and quantification of TUNEL-positive cells (right). Scale bar, 25 μm. TUNEL-stained cells are in green, DAPI-stained nuclei are in blue. Using 0.1% DMSO as control. Data was shown as mean ± SEM, n = 3. IC50, half maximal inhibitory concentration, *p < 0.05, **p < 0.01, ***p < 0.001, ns represents p>0.05