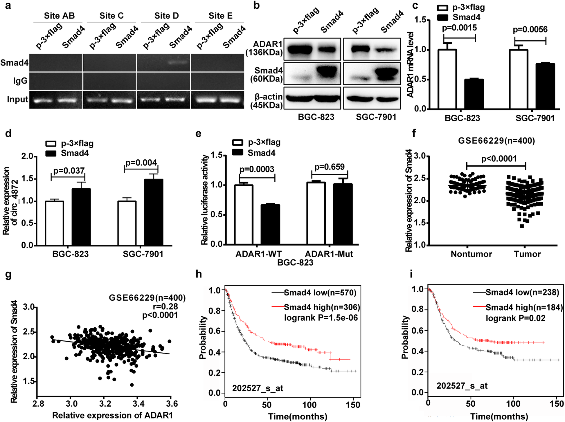
Fig. 8

Smad4 regulates the expression of ADAR1 and hsa_circ_0004872 in GC cells. a BGC-823 cells transfected with p-3 × flag-CMV-Smad4 or p-3 × flag-CMV-14 were subjected to ChIP analysis. Their chromatin was immunoprecipitated with anti-flag antibody, and the ADAR1 promoter region containing the predicted Smad4 binding sites was amplified by PCR. An evident signal was found in the cells transfected with p-3 × flag-CMV-Smad4 in site D. b The protein expression level of ADAR1 was detected by western blot in BGC-823 and SGC-7901 cells transfected with Smad4 overexpression vector (p-3 × flag-CMV-Smad4) or the control vector (p-3 × flag- CMV-14). c The mRNA expression level of ADAR1 was analyzed with qRT-PCR in BGC-823 and SGC-7901 cells transfected with Smad4 overexpression vector or the control vector. d qRT-PCR analysis of the mRNA expression level of hsa_circ_0004872 (circ_4872) in BGC-823 and SGC-7901 cells transfected with Smad4 overexpression vector or the control vector. e The pGL3-ADAR1-WT or Mut reporter construct was co-transfected with the overexpression vector of Smad4 or the control vector into BGC-823 cells, and the dual luciferase activity was determined at 48 h after transfection. f The expression level of Smad4 was analyzed with unpaired t-tests (n = 400, p < 0.0001) in NCBI GEO (GSE66229). g Regression analysis of GC tissue showed a negative correlation between ADAR1 and Smad4 in NCBI GEO (GSE66229, n = 400). h The Kaplan-Meier Plotter database (202527_s_at) analyzed the correlation between Smad4 expression and the overall survival of patients with GC. i The Kaplan-Meier Plotter database (202527_s_at) analyzed the correlation between Smad4 expression levels and the overall survival of patients with lymph node metastasis of GC. All datas were the means ± SD